CHINESE
ENGLISH
SERVICE
Home
About Us
News
Products
Cases
Production
Service
Contact Us
News
2020-08-15
Training Notice
2020-03-02
High speed rescue boat launching app…
2019-11-15
Remote survey Authorization Agreemen…
2018-05-26
2018,1st lifeboat/davit service trai…
2017-12-23
2017, 3rd LIFEBOAT&DAVIT SERVICE TRA…
About Us
Company Location
Company Profile
Development
Organization
Chairman
Culture
Honor
CSR
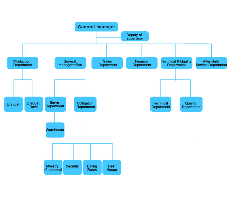
Organization
Current Location:
Home
>
About Us
开云·体育
|
九游体育(中国)官方网站
|
米兰买球体育·(中国)官方网站
|
J9在线平台
|
九游注册大厅
|
开云(中国)官方网站
|
fb体育官方网站fb(中国)_fb(中国)
|
九游在线注册
|
MILAN米兰体育·(中国)官方网站
|